公开方式:主动公开 有效期:长期有效 公开时限:长期公开 公开范围:面向全社会 信息索取号:014544615/2025-15117

关于转发江西省人民政府办公厅《加强数字赋能优化营商环境若干措施》的通知

来源:办公室 发布时间:2025-01-10 11:15 访问量:

关于加强数字赋能优化营商环境的若干措施


为深入贯彻习近平总书记关于优化营商环境重要论述和视察江西重要讲话精神,突出以数字赋能为手段,进一步强化数据共享应用,推动流程重塑再造、改革系统集成,助力全省营商环境优化升级,更大程度激发市场活力和社会创造力,现提出如下措施。

一、便利市场准入。深化应用企业名称、经营范围标准化自主申报。探索整合企业开办和银行开户备案信息,进一步便利开立银行账户。深入推进“一照通办”,推动跨部门更多行政许可事项纳入“一照通办”改革范围。加强特定行业前置许可信息与企业开办“一网通办”的共享应用。探索推行食品、医疗器械经营等许可“承诺+现场视频”远程审批。推行企业变更登记全程网办,实施企业迁移“不见面办”。(责任单位:省市场监管局、省公安厅、省税务局、省人力资源社会保障厅、省医保局、省住房城乡建设厅、人行南昌中心支行、省药监局等省有关单位,各市、县〔区〕人民政府。以下措施均需各市、县〔区〕人民政府落实,不再专门列出)

二、推进工程建设项目审批全流程电子化。深化工程项目审批系统应用,推进项目审批证照、材料、签名(签章)、缴费的全过程电子化应用。健全完善工程项目审批流程、用时的监测预警机制,降低项目审批逾期率。深化推行“多测合一”数据共享,分阶段整合测绘事项,推动用地、规划、验收、不动产登记等测绘成果共享互认。(责任单位:省住房城乡建设厅、省自然资源厅、省发展改革委、省市场监管局、省国动办等省有关单位)

三、推广“互联网+公共资源交易”。优化公共资源交易服务,大力推广“互联网+招标投标”应用。推行远程异地评标常态化,探索跨省远程异地评标。完善公共资源交易大数据分析预警模型,提高打击串标等违法犯罪行为的精准性和针对性。逐步加强政府采购领域信用评价管理,探索建立对供应商、评审专家、代理机构和采购人的四方评价体系。畅通在线异议投诉渠道,推进在线异议处理全程网办。(责任单位:省发展改革委、省财政厅、省住房城乡建设厅、省交通运输厅、省水利厅、省公安厅、省公共资源交易集团等省有关单位)

四、优化智慧市政公用服务。依托工程建设项目审批管理系统,推动水电气网联合报装,实现“一表申请、一口受理、一站服务、一窗咨询”。积极依托智能机器人、无人机等先进技术手段,推进城市核心区域智能电网建设,全面打造停电可“转供”、故障可“自愈”的坚强数字化电网。积极推进供水供气报装电子化建设,推进用水用气业务管理系统与绩效监测的互动,建立健全智慧水务、智慧燃气“云平台”。(责任单位:省住房城乡建设厅、省发展改革委、省电力公司、省通信管理局)

五、实施“互联网+不动产登记”。完善不动产登记办税线上线下“一窗受理”,优化流程,拓展“全程网办”业务类型。推广“不动产登记+金融服务”一站办、“二手房转移登记+水电气网过户”一件事一次办、“不动产登记+司法查控”不见面办。积极推广“交地即交证”“交房即交证”。拓展不动产登记信息和地籍图可视化查询服务。(责任单位:省自然资源厅、省住房城乡建设厅、省税务局、江西银保监局、省法院、省电力公司、省通信管理局、省信息中心)

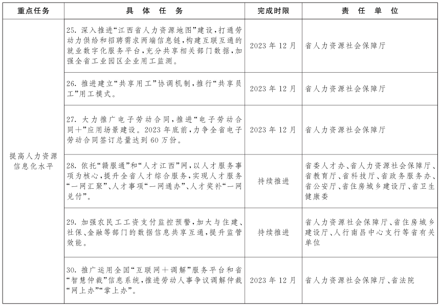
六、提高人力资源信息化水平。深入推进“江西省人力资源地图”建设,构建互联互通的就业数字化服务平台,加强工业园区企业用工监测。推进建立“共享用工”协调机制,推行“共享员工”用工模式。大力推广电子劳动合同,推进“电子劳动合同+”应用场景建设。依托“赣服通”和“人才江西”网,以人才服务事项为核心,提升全省人才综合服务,实现人才服务“一网汇聚”、人才事项“一网通办”、人才奖补“一网兑付”。加强农民工工资支付监控预警,保障农民工合法权益。推广运用全国“互联网+调解”服务平台和省“智慧仲裁”信息系统,推进劳动人事争议调解仲裁“网上办”“掌上办”。(责任单位:省人力资源社会保障厅、省委人才办、省法院、省教育厅、省科技厅、省政务服务办、省公安厅、省卫生健康委、省住房城乡建设厅、人行南昌中心支行等省有关单位)

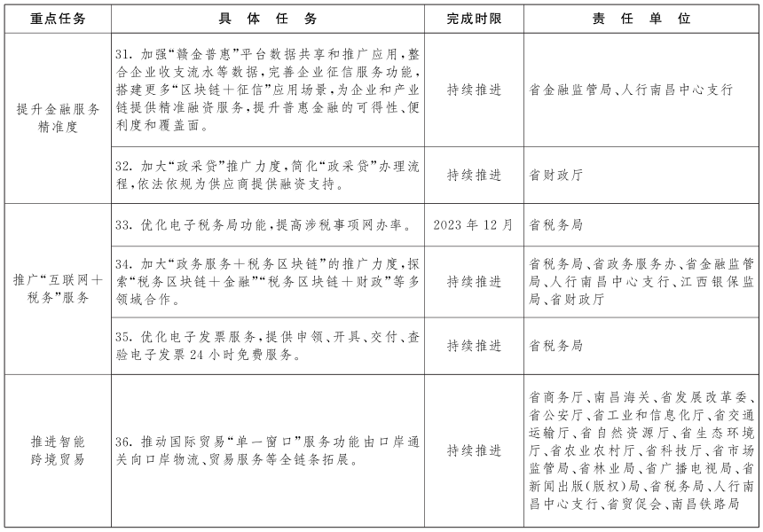
七、提升金融服务精准度。加强“赣金普惠”平台数据共享和推广应用,整合企业收支流水等数据,完善企业征信服务功能,搭建更多“区块链+征信”应用场景,为企业和产业链提供精准融资服务,提升普惠金融的可得性、便利度和覆盖面。加大“政采贷”推广力度,简化“政采贷”办理流程,依法依规为供应商提供融资支持。(责任单位:省金融监管局、人行南昌中心支行、省财政厅)

八、推广“互联网+税务”服务。优化电子税务局功能,提高涉税事项网办率。加大“政务服务+税务区块链”推广力度,探索“税务区块链+金融”“税务区块链+财政”等多领域合作。优化电子发票服务,提供申领、开具、交付、查验电子发票24小时免费服务。(责任单位:省税务局、省政务服务办、省金融监管局、人行南昌中心支行、江西银保监局、省财政厅)

九、推进智能跨境贸易。推动国际贸易“单一窗口”服务功能由口岸通关向口岸物流、贸易服务等全链条拓展。推进全流程物流作业无纸化。指导南昌、九江、赣州等具备条件的港口建设“智慧港口”“智能码头”,提升港口码头作业效率。深化全省口岸监管部门信息互换、监管互认、执法互助,实现快速通关、24小时预约通关。(责任单位:省商务厅、南昌海关、省交通运输厅、省发展改革委、省公安厅、省工业和信息化厅、省自然资源厅、省生态环境厅、省农业农村厅、省科技厅、省市场监管局、省林业局、省广播电视局、省新闻出版〔版权〕局、省税务局、人行南昌中心支行、省贸促会、南昌铁路局、江西出入境边防检查总站、九江海事局)

十、优化智慧监管服务。加强部门执法监管系统与省“互联网+监管”平台数据共享,实现执法监管“一网统管”。整合更新各类规划信息数据、丰富图层数据完整度,构建全省上下贯通、衔接一致的国土空间规划一张图。注重运用现代信息技术,在安全生产、食品安全、医疗器械经营、交通运输、生态环境等领域实施非现场监管。加快推进跨部门、跨层级、跨领域信用信息的互通共享。统筹推进“双随机、一公开”监管与信用风险分类管理,对诚信经营者实现“无事不扰”。拓展“信易+”应用场景。建立事前失信警示提醒机制,为经营主体发布信用风险提示和指导,帮助经营主体防范化解失信风险。实现行政处罚信息信用修复“不见面办”。(责任单位:省政务服务办、省市场监管局、省自然资源厅、省住房城乡建设厅、省发展改革委、省司法厅、省公安厅、省生态环境厅、省药监局、省交通运输厅、省应急厅、省文化和旅游厅、省农业农村厅等省有关单位)

十一、提升知识产权创造保护质效。持续培育发展网上技术交易市场,完善技术交易服务链条,加速技术成果落地转化。加强知识产权保护,依托“大数据+人工智能+专家智慧”,建立多层次、全领域知识产权风险防控模型,对侵犯知识产权违法犯罪实施全环节全要素全链条打击。(责任单位:省市场监管局、省科技厅、省新闻出版〔版权〕局、省法院、省检察院、南昌海关、省公安厅)

十二、推动惠企政策“直达快享”。持续提升“惠企通”平台办理效能,完善企业精准“画像”、智能匹配推送、快速直达兑现等功能,为企业提供一站式惠企服务。将招商引资政策兑现纳入“惠企通”平台,推行线上“不见面”快速兑现。推动新设立企业数据与“惠企通”同步更新,加快推进税务、人社、国资等系统的惠企兑现数据归集,提高政策兑现覆盖面及满意度。(责任单位:省政务服务办、省信息中心、省财政厅、省商务厅、省税务局、省人力资源社会保障厅、省国资委等省有关单位)

十三、促进在线纠纷解决。优化“智慧法院”服务,完善线上诉讼服务体系,拓展智能客服、在线鉴定、在线庭审等智慧功能。加强司法数据管理分析、裁判文书知识服务,深化智慧审判应用。推动执行案件全流程网上办理,创新智慧执行模式。(责任单位:省法院)

十四、便利市场退出。强化破产案件一体化管理,推进网络拍卖、网络债权人会议等,加强案件分析研判,提升破产案件审判质效。探索建立破产企业财产信息“一网查询”机制,便利破产管理人线上查询。进一步优化简易注销流程,实现注销“不见面办”。(责任单位:省法院、省自然资源厅、省住房城乡建设厅、省公安厅、省税务局、省市场监管局、省人力资源社会保障厅、省医保局等省有关单位)

十五、强化数字化支撑能力。加强全省一体化政务大数据体系建设,加快推进省级数据共享平台能力提升,推动省市县三级数据汇聚联动,实现“按需归集、应归尽归”。加强全省统一的经营主体营商环境服务的信息化管理,全面链接、整合、开放政府涉企服务资源,丰富涉企服务场景。推进电子证照、电子印章在市场监管、工程建设、纳税缴费、社会保障、医疗保障、住房公积金、公共资源交易、交通运输、金融服务、司法等领域的应用。(责任单位:省政务服务办、省发展改革委、省市场监管局、省住房城乡建设厅、省税务局、省人力资源社会保障厅、省医保局、省交通运输厅、省金融监管局、人行南昌中心支行、江西银保监局、省法院、省检察院、省公安厅、省司法厅等省有关单位)

各地、各部门要切实提高政治站位,增强责任感使命感紧迫感,把加强数字赋能作为深入推进营商环境优化升级“一号改革工程”的重要抓手。省直有关单位要认真履行行业主管责任,研究细化牵头事项改革方案,确保改革措施有力有序推进。各地要切实担负优化营商环境的主体责任,细化改革举措,压实工作责任,保障各项任务落地落实。省发展改革委(省营商办)要加大统筹协调力度,定期开展监测评价和跟踪问效,确保改革措施取得更大实效。

附件:加强数字赋能优化营商环境重点任务清单

附件:

加强数字赋能优化营商环境重点任务清单


相关文档:
相关附件: